+381 34 501 181
info@jkpsumadija.rs
Изаберите ваш језик
Lat
Ћир
Почетна
О нама
Историјат
Делатност
Инвестиције
ИСО Сертификати
Стратегија, мисија и визија
Руководство
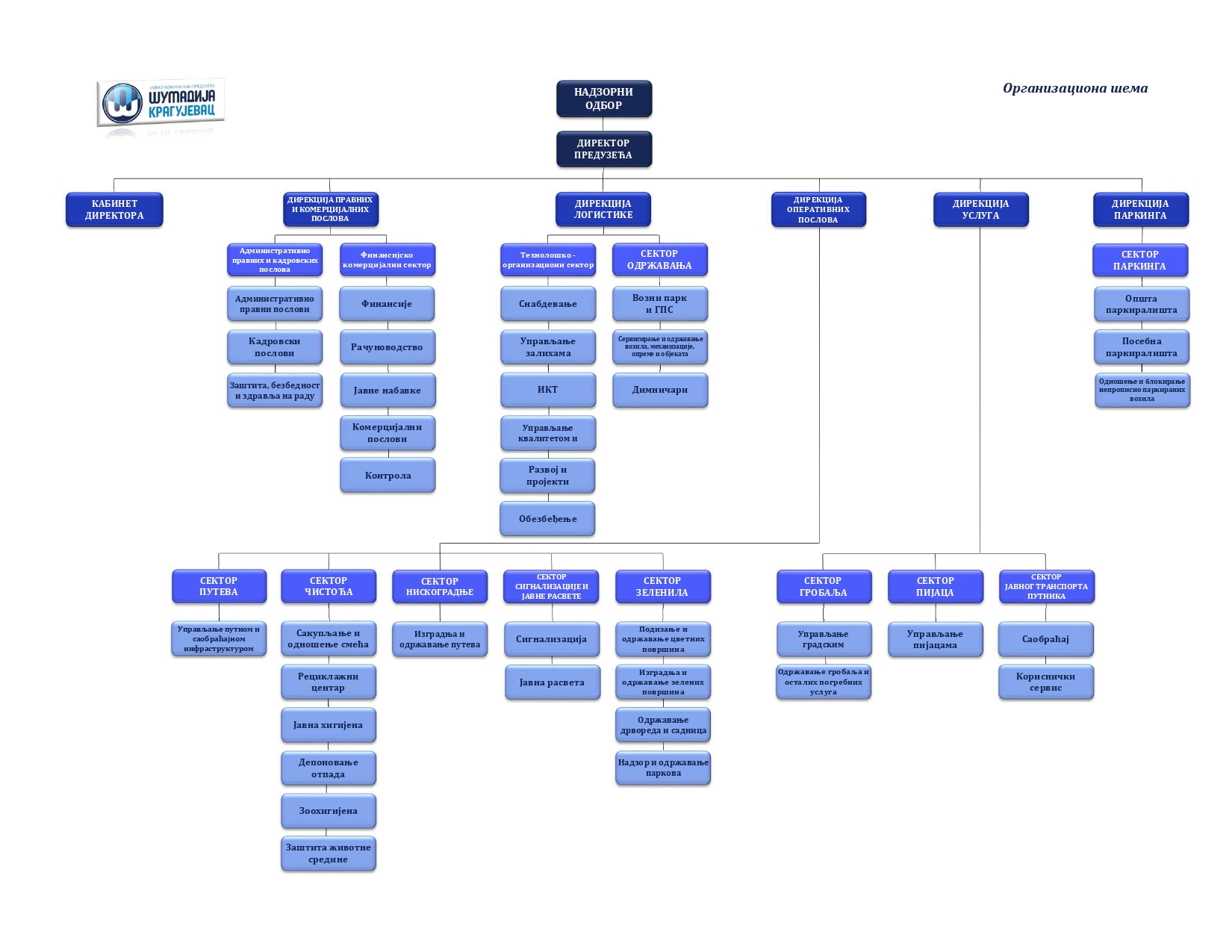
Организациона шема
Програм пословања
Финансијски извештаји
Остали извештаји
Тромесечни извештаји
Услуге
Сектор чистоће
Служба одношења смећа
Служба рециклажни центар
Служба јавне хигијене
Служба депоновања отпада
Служба зоохигијене
Сектор нискоградње
Служба изградње и одржавања путева и улица
Сектор пијаца
Пијачни барометар
Пијачни барометар - пијаца Аеродром
Пијачни барометар - пијаца Центар
Пијачни барометар - пијаца Ердоглија
Пијачни барометар - Кванташка и сточна пијаца
Зелена пијаца "Центар"
Матични објекат пијаце: Локали
Локал 1
Локал 2
Локал 3
Локал 4
Локал 5
Локал 6
Локал 7
Локал 8
Подземни трговински објекат
Локал 1 Б
Локал 2 Б
Локал 3 Б
Локал 4 Б
Локал 5 Б
Локал 6 Б
Локал 7 Б
Пијаца Аеродром
Шарена пијаца
Кванташка и сточна пијаца
Остале пијаце
Ердоглија
Станово
Бубањ
Сектор зеленила
Служба подизања и одржавања цветних површина
Служба изградње и одржавања зелених површина
Служба одржавања дрвореда и садница
Служба надзора и одржавања паркова
Сектор гробља
Погребна опрема
Организациона целина Паркинг
Провера општих дневних паркинг карти
Служба општих паркиралишта
Служба посебних паркиралишта
Служба за одношење и блокирање непрописно паркираних возила
Зоне паркинга
Сектор јавног транспорта путника
еКГ БУС апликација
Служба саобраћаја
Служба корисничког сервиса
Сектор сигнализације и јавне расвете
Служба сигнализације
Служба јавне расвете
Служба путева
Јавне набавке
План јавних набавки
Правилници о јавним набавкама
Вести
Огласи
Обрасци пријава за учешће на лицитацији
Уговор о закупу пословног простора
Локали-издавање
Матични објекат пијаце
Локал 1
Локал 2
Локал 3
Локал 4
Локал 5
Локал 6
Локал 7
Подземни трговински објекат
Документа
Сепарат о техничким условима изградње ЈКП Шумадија Крагујевац
Извештај о анкети задовољства корисника услуга ЈКП Шумадија Крагујевац
Ценовник
Интерна ревизија
Повеља интерне ревизије
Етички кодекс
Планови Интерне ревизије
Рекламације
Правилници
Финансијско управљање и контрола
Законска акта
Екологија
Информатор о раду
Правилник о безбедности информационо-комуникационог система 2024.
Политике безбедности информација
Остала документа
Галерија
Галерија акција
Галерија акција 2026. год.
X КРАГУЈ БАЗАР ФЕСТ
XI КРАГУЈ БАЗАР ФЕСТ
Галерија акција 2025. год.
IX КРАГУЈ БАЗАР ФЕСТ
Свако дрво је инвестиција у будућност
VIII Крагуј базар фест
Акција „Зебра и ја, другара два“
VII Крагуј базар фест
Светски дан заштите животне средине 2025
XX сајам комуналне опреме
Акција сакупљања стаклене амбалаже
VI Крагуј базар фест
V Крагуј базар фест
Сајам хортикултуре у Крагујевцу 2025.
Обележен Дан планете Земље акцијом у Великом парку
IV Крагуј базар фест
Природи помажи, учи о рециклажи
Галерија акција 2024. год.
III Новогодишњи Крагуј базар фест
Светски дан хране 2024
Кomdel Expo 2024
Светски дан пешака 2024
II Крагуј базар фест
Светски дан чишћења акцијом у Шумарицама
Школски базар 2024
Крагуј базар фест
Светски дан заштите животне средине у Акваријуму Института за биологију и екологију
Едукација деце о рециклажи у предшколским установама 2024.
Дан планете Земље 2024.
Сајам хортикултуре у Крагујевцу 2024.
Планета блиста када је чиста
Парк новогодишњих јелки
Галерија акција 2023. год.
Светски дан хране на пијаци Аеродром 2023.
"KOMDEL EXPO 2023"
Придружите се покрету за чисту планету
Секопак караван у посети Крагујевцу
Светски дан заштите животне средине
Европски дан паркова
Сајам хортикултуре
Цртам, бојим, шарам – здраву планету стварам
Дан планете земље
Галерија акција 2022. год.
Светски дан хране
„KOMDEL EXPO 2022“
Радничко спортске игре
Светски дан чишћења
Школски базар
Заједничким снагама против дивљих депонија у Крагујевцу
Уређење зелених површина - Пољска помоћ
Светски дан заштите животне средине „Имамо само једну планету“
Европски дан паркова
Сајам хортикултуре
Повеља о братској и пријатељској сарадњи
Акција едукације деце предшколског узраста о рециклажи
Дан планете земље
Акција добровољног давања крви
Галерија акција 2021. год.
Светски дан хране на пијаци Аеродром
Акција добровољног давања крви
Aкција прикупљања стаклене амбалаже
„KOMDEL EXPO 2021“
„Школски базар“ на Шареној пијаци
Еко дружење са Исидором Симијоновић
BRAND LEADER AWARD 2021. награда
Сајам хортикултуре 2021.
Европски дан паркова 2021.
Звоно те зове
Рециклажом до вожње
Дан бесплатног превоза
Галерија акција 2020. год.
Светски дан хране - 2020. год.
Светски дан чишћења у Крагујевцу 2020. год.
Рецикломат
Останите код куће
Оригами и рециклажна острва
Дан заштите животне средине
Дан бесплатног превоза
Акција давања крви - април 2020. год.
Галерија акција 2019. год.
Планета те моли - Рециклирај, отпад ме боли!
Плакета за пословни успех у 2019.
Акција - Отвори врата рециклажи
Реконструкција паркинга код РК "Београд"
Акција чишћења Спомен парка Шумарице
Светски дан чишћења у Крагујевцу
Школски базар
Завршени радови на реконструкцији пијаце „Бубањ“
Реконструкција пијаце "Бубањ"
„Кomdel Expo 2019“ на Шумадија сајму
Награда „Капетан Миша Анастасијевић“
Дан планете Земље
Галерија механизације ЈКП Шумадија
Контакти
ИНФО
Сектори
Сектор чистоће
Сектор нискоградње
Сектор пијаца
Сектор зеленила
Сектор гробља
Организациона целина Паркинг
Сектор јавног транспорта путника
Галерија
Сектор паркинга
Зоне паркинга
Издавање станарских паркинг карти на шалтерима и електронским путем
Провера општих дневних паркинг карти
Јавни транспорт
Ред вожње
Персонализована еКГ картица
Линије
Пијачни барометар
Пијаца Аеродром
Пијаца Ердоглија
Кванташка и сточна пијаца
Организациона шема
Почетна
О нама
Организациона шема
Подаци о броју систематизованих радних места према нивоу квалификација
Подаци о броју систематизованих радних места према нивоу квалификација.pdf
Претрага
Почетна
О нама
Историјат
Делатност
Инвестиције
ИСО Сертификати
Стратегија, мисија и визија
Руководство
Организациона шема
Програм пословања
Финансијски извештаји
Остали извештаји
Тромесечни извештаји
Услуге
Сектор чистоће
Служба одношења смећа
Служба рециклажни центар
Служба јавне хигијене
Служба депоновања отпада
Служба зоохигијене
Сектор нискоградње
Служба изградње и одржавања путева и улица
Сектор пијаца
Пијачни барометар
Пијачни барометар - пијаца Аеродром
Пијачни барометар - пијаца Центар
Пијачни барометар - пијаца Ердоглија
Пијачни барометар - Кванташка и сточна пијаца
Зелена пијаца "Центар"
Матични објекат пијаце: Локали
Локал 1
Локал 2
Локал 3
Локал 4
Локал 5
Локал 6
Локал 7
Локал 8
Подземни трговински објекат
Локал 1 Б
Локал 2 Б
Локал 3 Б
Локал 4 Б
Локал 5 Б
Локал 6 Б
Локал 7 Б
Пијаца Аеродром
Шарена пијаца
Кванташка и сточна пијаца
Остале пијаце
Ердоглија
Станово
Бубањ
Сектор зеленила
Служба подизања и одржавања цветних површина
Служба изградње и одржавања зелених површина
Служба одржавања дрвореда и садница
Служба надзора и одржавања паркова
Сектор гробља
Погребна опрема
Организациона целина Паркинг
Провера општих дневних паркинг карти
Служба општих паркиралишта
Служба посебних паркиралишта
Служба за одношење и блокирање непрописно паркираних возила
Зоне паркинга
Сектор јавног транспорта путника
еКГ БУС апликација
Служба саобраћаја
Служба корисничког сервиса
Сектор сигнализације и јавне расвете
Служба сигнализације
Служба јавне расвете
Служба путева
Јавне набавке
План јавних набавки
Правилници о јавним набавкама
Вести
Огласи
Обрасци пријава за учешће на лицитацији
Уговор о закупу пословног простора
Локали-издавање
Матични објекат пијаце
Локал 1
Локал 2
Локал 3
Локал 4
Локал 5
Локал 6
Локал 7
Подземни трговински објекат
Документа
Сепарат о техничким условима изградње ЈКП Шумадија Крагујевац
Извештај о анкети задовољства корисника услуга ЈКП Шумадија Крагујевац
Ценовник
Интерна ревизија
Повеља интерне ревизије
Етички кодекс
Планови Интерне ревизије
Рекламације
Правилници
Финансијско управљање и контрола
Законска акта
Екологија
Информатор о раду
Правилник о безбедности информационо-комуникационог система 2024.
Политике безбедности информација
Остала документа
Галерија
Галерија акција
Галерија акција 2026. год.
X КРАГУЈ БАЗАР ФЕСТ
XI КРАГУЈ БАЗАР ФЕСТ
Галерија акција 2025. год.
IX КРАГУЈ БАЗАР ФЕСТ
Свако дрво је инвестиција у будућност
VIII Крагуј базар фест
Акција „Зебра и ја, другара два“
VII Крагуј базар фест
Светски дан заштите животне средине 2025
XX сајам комуналне опреме
Акција сакупљања стаклене амбалаже
VI Крагуј базар фест
V Крагуј базар фест
Сајам хортикултуре у Крагујевцу 2025.
Обележен Дан планете Земље акцијом у Великом парку
IV Крагуј базар фест
Природи помажи, учи о рециклажи
Галерија акција 2024. год.
III Новогодишњи Крагуј базар фест
Светски дан хране 2024
Кomdel Expo 2024
Светски дан пешака 2024
II Крагуј базар фест
Светски дан чишћења акцијом у Шумарицама
Школски базар 2024
Крагуј базар фест
Светски дан заштите животне средине у Акваријуму Института за биологију и екологију
Едукација деце о рециклажи у предшколским установама 2024.
Дан планете Земље 2024.
Сајам хортикултуре у Крагујевцу 2024.
Планета блиста када је чиста
Парк новогодишњих јелки
Галерија акција 2023. год.
Светски дан хране на пијаци Аеродром 2023.
"KOMDEL EXPO 2023"
Придружите се покрету за чисту планету
Секопак караван у посети Крагујевцу
Светски дан заштите животне средине
Европски дан паркова
Сајам хортикултуре
Цртам, бојим, шарам – здраву планету стварам
Дан планете земље
Галерија акција 2022. год.
Светски дан хране
„KOMDEL EXPO 2022“
Радничко спортске игре
Светски дан чишћења
Школски базар
Заједничким снагама против дивљих депонија у Крагујевцу
Уређење зелених површина - Пољска помоћ
Светски дан заштите животне средине „Имамо само једну планету“
Европски дан паркова
Сајам хортикултуре
Повеља о братској и пријатељској сарадњи
Акција едукације деце предшколског узраста о рециклажи
Дан планете земље
Акција добровољног давања крви
Галерија акција 2021. год.
Светски дан хране на пијаци Аеродром
Акција добровољног давања крви
Aкција прикупљања стаклене амбалаже
„KOMDEL EXPO 2021“
„Школски базар“ на Шареној пијаци
Еко дружење са Исидором Симијоновић
BRAND LEADER AWARD 2021. награда
Сајам хортикултуре 2021.
Европски дан паркова 2021.
Звоно те зове
Рециклажом до вожње
Дан бесплатног превоза
Галерија акција 2020. год.
Светски дан хране - 2020. год.
Светски дан чишћења у Крагујевцу 2020. год.
Рецикломат
Останите код куће
Оригами и рециклажна острва
Дан заштите животне средине
Дан бесплатног превоза
Акција давања крви - април 2020. год.
Галерија акција 2019. год.
Планета те моли - Рециклирај, отпад ме боли!
Плакета за пословни успех у 2019.
Акција - Отвори врата рециклажи
Реконструкција паркинга код РК "Београд"
Акција чишћења Спомен парка Шумарице
Светски дан чишћења у Крагујевцу
Школски базар
Завршени радови на реконструкцији пијаце „Бубањ“
Реконструкција пијаце "Бубањ"
„Кomdel Expo 2019“ на Шумадија сајму
Награда „Капетан Миша Анастасијевић“
Дан планете Земље
Галерија механизације ЈКП Шумадија
Контакти
ИНФО
Сектори
Сектор чистоће
Сектор нискоградње
Сектор пијаца
Сектор зеленила
Сектор гробља
Организациона целина Паркинг
Сектор јавног транспорта путника
Галерија
Пијачни барометар
Пијаца Аеродром
Пијаца Ердоглија
Кванташка и сточна пијаца
Сектор паркинга
Зоне паркинга
Издавање станарских паркинг карти на шалтерима и електронским путем
Провера општих дневних паркинг карти
Јавни транспорт
Ред вожње
Персонализована еКГ картица
Линије
+381 34 501 181
info@jkpsumadija.rs
Изаберите ваш језик
Lat
Ћир